凡完成培养方案所规定的各项要求,考试合格并取得规定的总学分,完成学位论文,经导师审核同意后,方可申请论文答辩。论文答辩时间如下。
一、硕士论文答辩时间安排

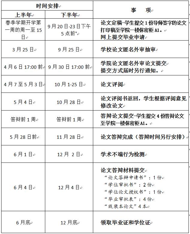
说明:如学校时间临时调整,以学校具体通知为准。
*根据《山东大学授予硕士、博士学位工作细则》第六章第十六条,答辩前两个月应聘请与论文有关学科的专家对论文进行评阅。
二、论文答辩申请注意事项
1. 特别提醒学位申请人员要慎重提交答辩申请,审核通过后,所有申请人均需进行论文评阅,论文评阅通过后,均需要参加论文答辩,答辩通过后,均需要进行学术不端行为检测。期间放弃论文评阅、论文答辩或学术不端行为检测者,将与论文评阅、论文答辩或学术不端行为检测未通过者一样,均被视为一次答辩申请无效。
2. 之前因各种原因导致未能授位人员,如仍符合学校学位申请条件,再次提出学位申请者,仍须通过系统重新提交答辩申请。
重新申请人员上次论文评阅仅含“较大修改”的,提交修改后的论文终稿(包括原评阅意见及修改说明,与论文扫描为一个pdf文件)。
论文评阅含“不合格”或“不同意进行答辩”人员,提交修改后的论文终稿。
三、论文评阅注意事项
学位论文评阅结果的处理按照《山东大学关于博士、硕士学位论文评阅意见的处理规定》(山大研字〔2016〕20号)执行。
为便于及时处理论文申诉,满足申诉条件的申请人要尽快向所在分会提交申诉,各分会须在7个工作日内向学校提交申诉材料,逾期不再受理。
论文评阅含“较大修改”、“不合格”或“不同意进行答辩”人员,申诉不能对论文进行修改,需从系统中提交申诉,填写申诉情况表。
四、学校论文答辩相关文件(参见该网站-规章制度-国际教育学院-研究生培养及学位管理相关文件汇编)
1. 山东大学学位论文规范(试行)
山东大学授予硕士、博士学位工作细则
关于做好博士、硕士学位论文评阅及答辩工作的补充规定
关于进一步规范博士学位论文预答辩和答辩工作的通知
2.山东大学关于博士、硕士学位论文评阅意见的处理规定
山东大学博士、硕士学位论文匿名评阅实施办法
3.山东大学关于“学位论文学术不端行为检测系统”使用管理办法(试行)